대장균 균주의 전사 조절, 새로운 개념으로 이해한다

송현수 기자 songh@busan.com
부산닷컴 기사퍼가기

UNIST 김동혁 교수팀, 철분 흡수 조절 전사 인자 ‘Fur’의 전사 조절 다양성 밝혀
‘팬-레귤론’ 분석 방법론 최초 고안…‘Nucleic Acids Research’ 게재

이번 연구를 진행한 연구진의 모습. 왼쪽부터 김동혁 교수, 제 1저자 방인아 연구원. UNIST 제공 이번 연구를 진행한 연구진의 모습. 왼쪽부터 김동혁 교수, 제 1저자 방인아 연구원. UNIST 제공
그림. Fur pan-regulon 연구의 개요도: 균주 특이적 Fur 레귤론을 재구성하기 위해 유전체 수준 결합 위치 동정(염색질 면역 침전, ChIP-exo)과 차동 유전자 발현(야생형과 Fur 유전자 제거 균주 사이의 전사체 분석)을 결합한 Fur의 레귤론 분석을 수행하였으며 여러 균주들의 데이터를 통합적으로 분석함으로써 총 9개의 대장균 균주에서 나타나는 보존 및 다양성을 확인함. UNIST 제공 그림. Fur pan-regulon 연구의 개요도: 균주 특이적 Fur 레귤론을 재구성하기 위해 유전체 수준 결합 위치 동정(염색질 면역 침전, ChIP-exo)과 차동 유전자 발현(야생형과 Fur 유전자 제거 균주 사이의 전사체 분석)을 결합한 Fur의 레귤론 분석을 수행하였으며 여러 균주들의 데이터를 통합적으로 분석함으로써 총 9개의 대장균 균주에서 나타나는 보존 및 다양성을 확인함. UNIST 제공

전사 인자(Transcription factor)는 DNA의 특정 부위에 결합해 필요할 때만 유전자가 발현할 수 있도록 세포의 반응을 조절하는 단백질이다. 생물체는 여러 특징을 가진 전사 인자를 활용해 주변 환경에 효율적으로 대처하며 생존한다. 최근 이런 높은 중요도를 가진 전사 인자 조절 네트워크의 다양성에 대한 연구결과가 발표돼 주목받고 있다.

울산과학기술원(UNIST) 에너지화학공학과 김동혁 교수팀은 미국 캘리포니아대학교 샌디에이고캠퍼스(UCSD) 생명공학과 버나드 팔슨(Bernhard Palsson) 교수팀과 함께 공동연구를 진행했다.

연구팀은 염색질 면역 침전 실험 방법 중 하나인 ChIP-exo와 전사체 분석(RNA-seq) 기술을 기반으로 동일한 전사 인자에 의해 발현이 조절되는 유전자 세트인 레귤론(regulon)을 재구성했다.


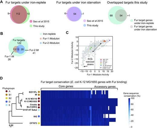
그림. 대장균 K-12 MG1655 균주를 기반으로 확인한 Fur regulon 특성 분석. (A) 이전 보고된 데이터와의 비교. (B) iModulon에서 발견한 Fur-1,2 데이터셋. (C) PRECISE 1K를 기반으로 한 Fur iModulon의 activity 상관 관계. (D) 추가적인 8종의 대장균 균주에서 나타나는 MG1655 Fur 대상 유전자의 유사성 비교. UNIST 제공 그림. 대장균 K-12 MG1655 균주를 기반으로 확인한 Fur regulon 특성 분석. (A) 이전 보고된 데이터와의 비교. (B) iModulon에서 발견한 Fur-1,2 데이터셋. (C) PRECISE 1K를 기반으로 한 Fur iModulon의 activity 상관 관계. (D) 추가적인 8종의 대장균 균주에서 나타나는 MG1655 Fur 대상 유전자의 유사성 비교. UNIST 제공

연구팀은 특히 철분 흡수 조절 전사 인자(Ferric uptake regulator, Fur)의 보존 및 조절 다양성 분석을 위한 연구를 진행했다. 특히 대장균 전체의 특성을 아우를 수 있는 9개 균주의 Fur에 의한 전사 조절 네트워크를 비교 분석했다.

그 결과 연구팀은 9가지 균주에서 Fur에 의해 발현이 조절될 수 있는 유전자 469개를 모두 포괄하는 ‘팬-레귤론(Pan-regulon)’이라는 개념을 새롭게 만들어 냈다.

연구팀은 분석법을 통해 팬-레귤론을 핵심 레귤론(모든 균주에서 공통 발견되는 36개 유전자), 액세서리 레귤론(일부 균주에서 발견되는 158개 유전자) 및 고유 레귤론(단일 균주에서만 발견되는 275개 유전자)로 나눴다. 즉, 팬-레귤론을 통해 9가지 균주 전부에서 Fur로 조절되는 공통 유전자가 존재하지만, 특정 균주에서만 나타나는 유전자도 상당히 많다는 것을 확인했다.

이번 연구는 최초로 정의된 팬-레귤론이라는 개념과 함께 Fur의 공통적인 유전자 조절 대상에 대한 기능적 특징을 밝히고 있다. 대장균 균주 사이에 존재하는 전사 조절의 다양성은 각 균주의 생리학적 차이를 초래한다. 특히 이번 연구를 통해 ‘Fur’라는 전사 인자에 대한 이해도를 한 단계 높여줄 수 있는 유의미한 결과를 도출했다.

김동혁 에너지화학공학과 교수는 “이전까지 일반적으로 생각되었던 것과는 달리 아주 가까운 유연관계를 가진 대장균들 사이에서도 전사 조절의 다양성을 확인할 수 있었다”며 “이는 앞으로의 연구에 있어 모델 생물을 넘어선 개별 균주의 전사 조절 네트워크 재구성의 필요성을 암시한다”고 전했다.

이번 연구 결과는 과학기술정보통신부의 바이오·의료기술개발사업의 지원으로 수행됐다. 연구 성과는 국제 학술지 ‘Nucleic Acids Research’에 4월 7일자로 출판됐다(논문명: The Escherichia coli Fur pan-regulon has few conserved but many unique regulatory targets).


송현수 기자 songh@busan.com

당신을 위한 AI 추천 기사

    당신을 위한 뉴스레터